{{ 'fb_in_app_browser_popup.desc' | translate }} {{ 'fb_in_app_browser_popup.copy_link' | translate }}
{{ 'in_app_browser_popup.desc' | translate }}
官網不打烊 🚚 孝心「馬」上訂,訂單於年後2/23(一)起依照順序出貨 👉 查看 [ 官網配送.門市春節營業時間 ]
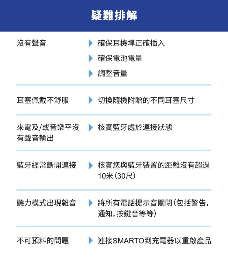
是輔聽器,也是藍芽耳機,可以連手機接聽電話
至2026-02-22T16:00:00.000+00:00截止 全店,2026【官網不打烊!滿額刮發財金】2/14(六)~2/22(日) 官網單筆消費滿 $2999, 即贈送「台彩刮刮樂 (面額100元)」乙張 (不累送)
全店,全館商品單筆消費滿1500元免運費,限台灣地區 (特殊商品除外,另見網頁說明)
商品存貨不足,未能加入購物車
您所填寫的商品數量超過庫存
{{'products.quick_cart.out_of_number_hint'| translate}}
{{'product.preorder_limit.hint'| translate}}
每筆訂單限購 {{ product.max_order_quantity }} 件
現庫存只剩下 {{ quantityOfStock }} 件










想知道輔聽器與助聽器的根本差異、或是如何為爸媽挑選第一副輔聽器嗎?我們的顧問為您準備了最完整的系列文章!
知識篇:輔聽器vs.助聽器差異 情境篇:給爸媽的第一副輔聽器 採購指南:認識最新AI聽力科技